近期,中国科研实验室深圳先进技术研究院(简称“凯发k8国际”)碳中和研究所低维能源材料中心的成会明院士、丁宝福副研究员团队与清华大学深圳国际研究生院的刘碧录教授团队,中科院半导体所魏大海研究员团队合作,首次发现了二维六方氮化硼(h-BN)液晶具有巨磁光效应,其磁光克顿-穆顿效应高出传统深紫外双折射介质近5个数量级,进而研制出首个稳定工作在深紫外日盲区的透射式液晶光调制器。
最新研究论文以“Magnetically tunable and stable deep-ultraviolet birefringent optics using two-dimensional hexagonal boron nitride”为题,于近期正式发表并出版在Nature Nanotechnology杂志上[1]。丁宝福副研究员、成会明院士和清华大学深圳国际研究生院刘碧录副教授为共同通讯作者。

文章上线截图
双折射是引起偏振光相位延迟的一个基本光学参数。有机液晶因其双折射可受外场陆续在调制,而被广泛用作光调制器的核心材料。然而传统有机液晶在深紫外光照射下吸收强且不稳定,限制了液晶光调制器仅能工作在可见及部分红外光波段,尚无法工作在紫外及深紫外波段。与此同时,透射式深紫外光调制器在紫外医学成像、半导体光刻加工、日盲区光通讯等领域具有重要应用前景。因此,寻找一种在深紫外光谱区稳定、透明度高及具有场致双折射效应的新型液晶材料,有望实现透射式深紫外液晶光调制器从无到有的突破。
六方氮化硼无机二维液晶及其磁控光开关效应
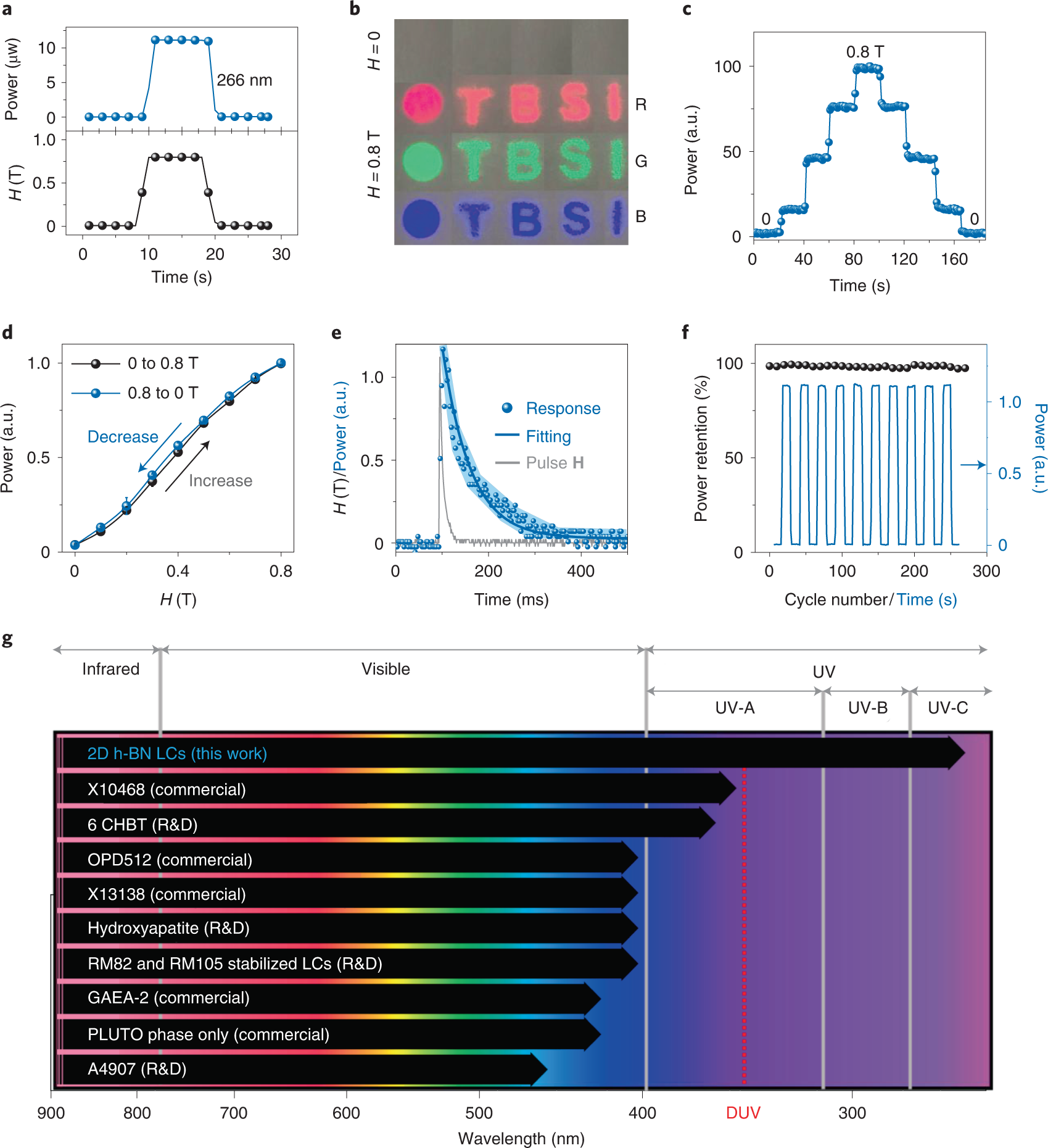
基于上述考虑,团队成员研制出了一种基于二维六方氮化硼无机液晶的磁光调制器,采用的氮化硼二维材料具有极大的光学各向异性因子(6.5 × 10-12C2J-1m-1)、巨比磁光克顿-穆顿系数(8.0 × 106T-2m-1)、高循环工作稳定性(270次循环工作后性能保留率高达99.7%)和超宽带隙等优点。所研究的二维六方氮化硼是顺利获得 “自上而下”的高粘度纯溶剂辅助研磨法剥离制备而成。由于其超宽的带隙,二维六方氮化硼液晶在可见、紫外和部分深紫外光谱区具有极高透明度。在磁场作用下,基于二维六方氮化硼液晶的磁光器件在正交偏振片下呈现了明显的磁控光开关效应。

六方氮化硼无机二维液晶的磁致排列和磁致双折射效应表征
团队成员顺利获得观察入射光偏振态与磁场作用下液晶透射率关系的实验揭示了二维六方氮化硼在外场作用下顺磁场的排布方式。在入射光的偏振态被调整为平行和垂直于磁场的两种状态下,后者呈现较高的光透射率,间接印证了二维六方氮化硼纳米片平行于磁场方向排布。针对层状二维六方氮化硼薄膜的磁化率各向异性测试揭示了面内易磁化方向,进一步证实了二维六方氮化硼纳米片顺磁场排布的物理机制。结合二维氮化硼纳米片的极大的光学各向异性,因此发现了二维六方氮化硼液晶的巨磁致双折射效应。

基于六方氮化硼无机二维液晶的深紫外光调制器性能研究及对比
该团队选用波长处于深紫外UV-C日盲区的266 nm激光,测试二维氮化硼液晶在该光谱区的光学调制性能。顺利获得开启和关闭0.8 特斯拉的磁场,实现了该调制器在深紫外光波段的透明与不透明两种状态之间的切换。经过270个不间断开关循环测试后,性能的保持率高达99.7%。
鉴于二维材料家族成员庞大、带隙覆盖宽,基于无机超宽带隙二维材料液晶的光调制器的光谱覆盖范围有望向更短深紫外波段延伸,促进液晶光调制器在深紫外光刻、高密度数据存储、深紫外光通讯和生物医疗成像重要领域的应用。
该研究工作得到了国家自然科学基金委、科技部、广东省科技厅、深圳市科创委等部门的支持。
参考文献:
[1]H. Xu,B. Ding,Y. Xu,Z. Huang,D. Wei,S. Chen,T. Lan,Y. Pan,H.-M. Cheng & B. Liu. Magnetically tunable and stable deep-ultraviolet birefringent optics using two-dimensional hexagonal boron nitride. Nat. Nanotechnol. 17,1091-1096 (2022).
PI与课题组简介
1.成会明:工学博士、教授,中国科研实验室院士、开展中国家科学院院士,国际知名碳材料科学家。现任中国科研实验室深圳理工大学材料学院名誉院长、碳中和技术研究所(筹)所长;发表论文750余篇,被引用110000余次,是科睿唯安公布的化学和材料两个领域的国际高被引科学家。曾获国家自然科学二等奖(2项)等诸多奖项。现在任《Energy Storage Materials》创刊主编、《Science China Materials》副主编。
2.丁宝福:副研究员,博士毕业于复旦大学, 中国科研实验室凯发k8国际。先后在香港大学、澳大利亚伊迪斯科文大学、清华大学从事研究工作,主要研究方向是新型低维光学材料合成及其在调光玻璃,光电器件、智能材料等领域的应用开发。迄今发表学术论文近70篇,其中一作或通讯作者文章发表在Nat. Nanotechnol,Nat. Commun.(3篇),Adv. Mater.,JACS等国际知名杂志上。现在担任《Light: Advanced Manufacturing》杂志编委。
课题组长期招聘具有低维材料合成、液晶材料、偏振光学、胶体化学、水凝胶、电化学发光、磁学、调光玻璃等相关研究背景博士后。有意申请者请将个人简历以邮件方式发送至bf.ding@cinkoll.com。