由创伤、感染、肿瘤和骨质疏松引起的临界骨缺损治疗仍是难题。外科手术通常将骨替代材料植入骨缺损区域,起到填充和修复的作用。该手术的成功在很大程度上依赖于可注射生物材料。植入生物材料激活由巨噬细胞组成的免疫反应对成骨产生重要影响,生物活性材料顺利获得促进巨噬细胞向M2型(抗炎型)极化而表现出成骨特性。血管生成是成骨过程中的一个必要步骤,新生血管给予的氧气和营养物质,有利于随后新骨的形成。因此,开发一种具有调控免疫、成血管和成骨的可注射骨水泥是十分必要的。
近期,中国科研实验室深圳先进技术研究院医药所人体组织与器官退行性研究中心潘浩波团队制备了一种具有调控免疫,成血管和成骨功能的可注射骨水泥,相关研究以“Spontaneous immunomodulation and regulation of angiogenesis and osteogenesis by Sr/Cu-borosilicate glass (BSG) bone cement to repair critical bone defects”为题发表在“Bioactive Materials”杂志上。
文章来源:http://doi.org/10.1016/j.bioactmat.2022.10.021
本研究制备一种新型具备适度促进巨噬细胞由M1型向M2型极化,增强骨缺损区域血管化和诱导新骨生成功能的骨水泥。这种骨水泥的物理化学性质满足可注射骨水泥的应用要求,并且顺利获得调控免疫,成血管和成骨来修复兔股骨髁临界骨缺损(直径6mm圆柱形骨缺损)。设计思路:Cu和Sr离子已被发现具有抗炎、促进血管生成和成骨生成的功能,制备含Sr、Cu元素硼硅酸盐生物活性玻璃(Sr/Cu-Borosilicate bioactive glass, Sr/Cu-BSG)作为骨水泥的固相,含壳聚糖、柠檬酸和葡萄糖的溶液为骨水泥液相。Sr/Cu-BSG骨水泥具有良好的可注射性,合理的固化时间,适宜的机械强度,以及调控免疫,成血管和成骨的能力。
图1 Sr/Cu-BSG骨水泥固化机制和生物活性
分析pH检测和FTIR(傅里叶变换红外)光谱图像,Sr/Cu-BSG骨水泥的固化机制主要包含以下三个相互协同的过程:1.Sr/Cu-BSG骨水泥固相与液相混合后,液相酸碱环境由酸性变为碱性,促进了液相中壳聚糖的溶胶-凝胶转化,使骨水泥颗粒具有初始固化强度;2.Sr/Cu-BSG骨水泥中析出的钙离子在骨水泥液相中与磷酸盐反应生成羟基磷灰石并形成紧密连接;3.高化学反应活性的硼硅酸盐生物活性玻璃和壳聚糖之间形成化学螯合。其中后两个过程使Sr/Cu-BSG骨水泥在固化后期具有良好的力学性能。Sr/Cu-BSG骨水泥在PBS溶液中浸泡7、14和21天后的XRD和FTIR光谱图像表明,Sr/Cu-BSG骨水泥在PBS溶液中浸泡后的反应产物为羟基磷灰石,而且产生羟基磷灰石的量随着浸泡时间延长而增加。
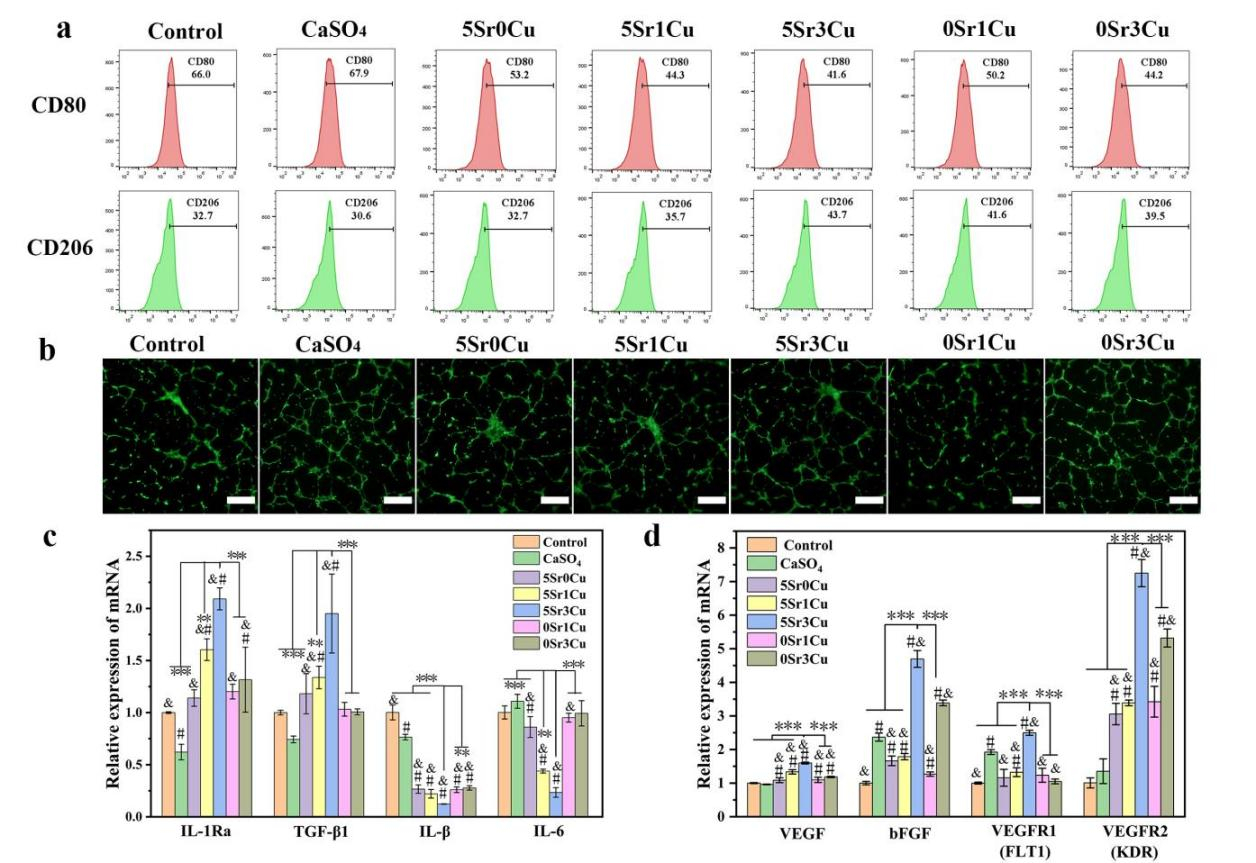
图2 Sr/Cu-BSG骨水泥体外免疫调控和成血管性能
流式检测结果表明Sr/Cu-BSG骨水泥诱导Raw264.7向M2型极化,qRT-PCR结果表明Sr/Cu-BSG骨水泥显著下调Raw264.7促炎相关基因(IL-1β和IL-6)表达水平,并且上调抗炎相关基因(IL-1Ra和TGF-β)表达水平。人脐静脉内皮细胞(HUVECs)血管形成试验-钙黄绿素染色显示:Sr/Cu-BSG骨水泥组有不同程度的新生血管形成(绿色荧光),其中以5Sr3Cu组和0Sr3Cu组新生血管较多且密集。qRT-PCR结果表明Sr/Cu-BSG骨水泥可显著上调HUVECs成血管相关基因VEGF、bFGF、VEGFR1和VEGFR2表达水平。
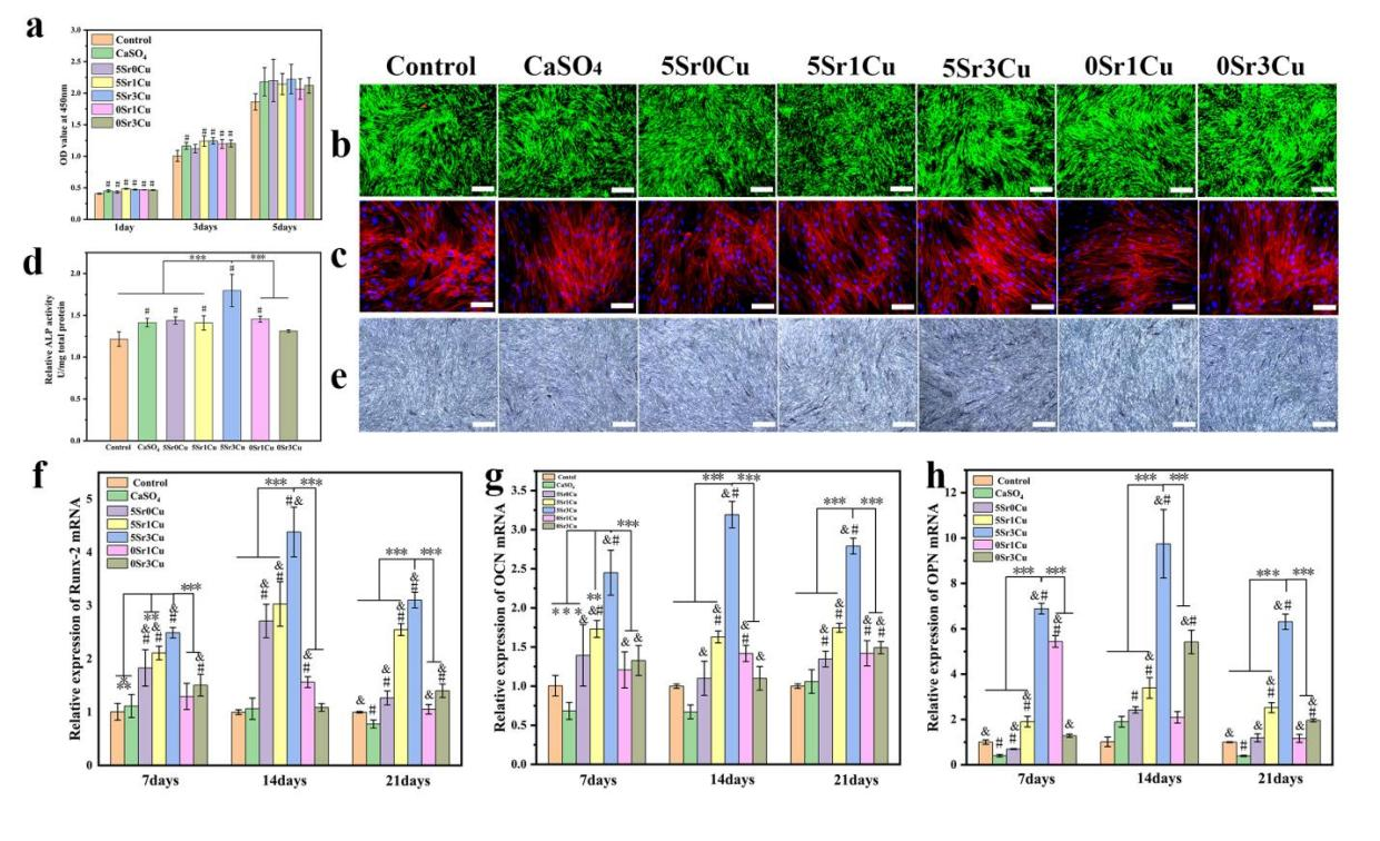
图3 Sr/Cu-BSG骨水泥体外生物相容性和成骨性能
细胞增殖、活死和骨架染色实验结果表明,锶Sr/Cu-BSG骨水泥浸提液未对人骨髓间充质干细胞(hBMSCs)增殖、活性和形态产生不利影响,表明Sr/Cu-BSG骨水泥在体外具有良好的生物相容性。碱性磷酸酶染色和活性实验结果表明Sr/Cu-BSG骨水泥促进了hBMSCs成骨分化。qRT-PCR结果表明Sr/Cu-BSG骨水泥可显著上调hBMSCs成骨相关基因Runx-2、OCN和OPN表达水平。
图4 Sr/Cu-BSG骨水泥体内骨缺损修复效果
HE染色显示Sr/Cu-BSG骨水泥植入新西兰兔股骨髁16周后植入部位未发生炎症、坏死、吸收和肿瘤等不良反应,说明Sr/Cu-BSG骨水泥具有良好的体内生物相容性。Masson染色显示骨水泥植入新西兰兔股骨髁16周后Sr/Cu-BSG骨水泥(深红色)适度降解,降解区域有不同程度新生血管(红色箭头)和降解区域新生骨组织(黑色箭头指示深蓝色区域)形成,说明Sr/Cu-BSG骨水泥降解速率与骨长入速率匹配,并且其具有良好的成血管和成骨性能。
该研究得到了国家重点研发计划、国家自然科学基金、中科院前沿科学重点研究计划项目、深圳市基础研究重点项目等项目支持。