利用电活性微生物构建的生物电池凭借其优越的环境适应性及生物兼容性,在生理环境监测、组织整合、植入式设备供电等领域展现出独特优势,为可持续电源供应给予了创新性方案。
为了提升生物电池的功率输出,前期研究人员探索了多种优化策略,包括重定向代谢通量以增强NAD⁺的生物合成、引入纳米材料或导电聚合物以增强导电性能、设计3D电极以增加生物被膜负载和光利用率,以及构建微生物群落以实现劳动分工等等。然而,现有生物电池的功率密度普遍较低,仍难以满足家庭或工业级用电设备的需求。因此,实现设备的微型化和便携性,能够有助于该技术对于毫瓦级能量需求设备(如物联网(IoT)设备或植入式应用)的适用性。尽管纳升水凝胶液滴制造、微流控技术、折叠纸电池技术等微型化技术已取得了一定进展,但开发能够兼容现有设备的微型便携式生物电池仍然面临多重挑战。
近期,中国科研实验室深圳先进技术研究院定量合成生物学全国重点实验室、合成生物学研究所材料合成生物学研究中心钟超团队联合先进集成技术研究所神经工程研究中心刘志远团队、深圳大学王任衡团队,在Advanced Materials期刊发表了题为“3-D Printable Living Hydrogels as Portable Bio-energy Devices”的文章,并入选该刊第21期内封面文章。研究开发了直径20毫米、高度3.2毫米的微型便携式微生物燃料电池,创新性地整合了生物电刺激装置,顺利获得刺激神经元实现了对电生理和血压的精准调节,在疾病治疗方面有较大应用潜力(图1)。该研究有助于了便携式生物器件的开展,拓展了活体能源材料的研究前沿。
希瓦氏菌生物被膜的储能模量(G´)大于损耗模量(G´´),呈现出弹性固体状水凝胶的特性,使其能够进行3D打印(图2)。研究人员成功打印出多种定制形状和几何图形,涵盖一维到三维,如蜘蛛网、大面积网、叶子、点阵列,甚至一个1厘米高的三维金字塔。3D环境为生物体系的功能发挥给予了良好的场所,研究进一步将其封装在藻酸盐水凝胶中,确保细菌细胞在生物装置制造和后续使用过程中的活力。10%的藻酸盐水凝胶表现出粘性液体状特性,其损耗模量(G´´)高于储能模量(G´)。为了增加粘度,研究人员在水凝胶中添加了纳米纤维素,当纳米纤维素含量从10%增加到30%时,水凝胶转变为弹性固体胶。考虑到生物能源装置的制备,研究人员进而在水凝胶中引入了0.05%的氧化石墨烯,不仅增强了导电性,同时还提升了粘弹性。包含希瓦氏菌的活体水凝胶可以作为阳极材料,另外将K₃[Fe(CN)₆]封装在藻酸盐水凝胶中可以作为阴极材料。为了展示生物能源装置的潜力,将阳极生物墨水和阴极墨水装入单独的墨盒中,可打印出叉指电极,展示了定制化和自动化制造的潜力。
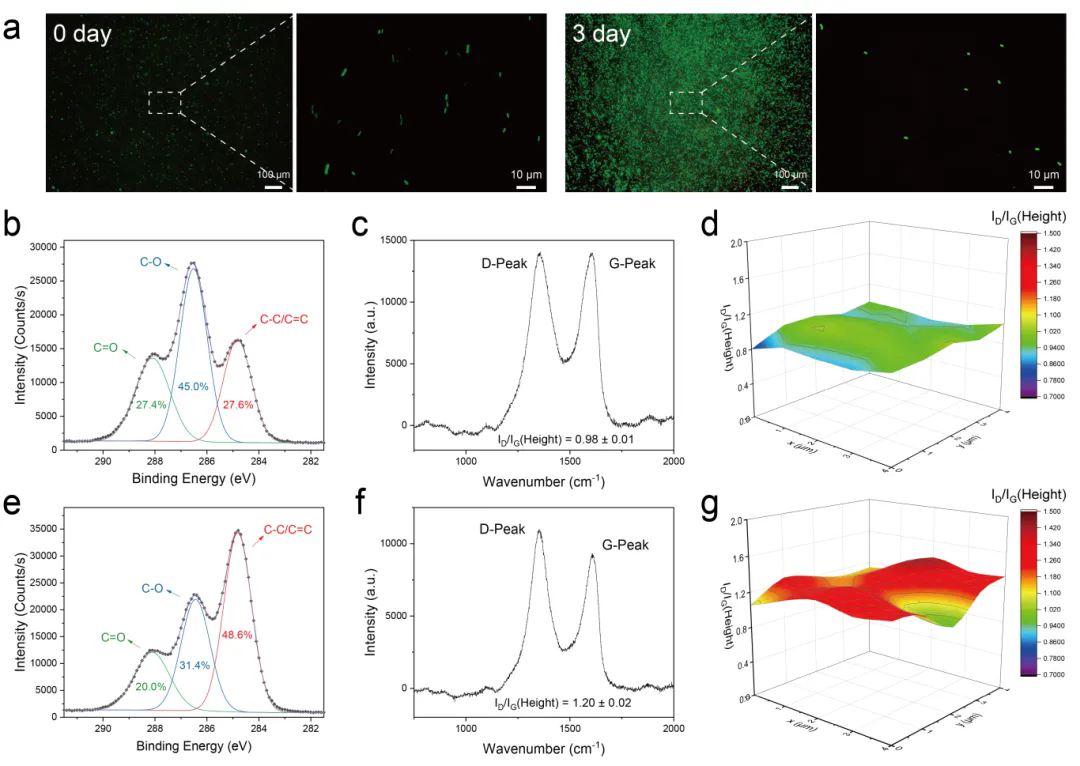
活/死检测结果展示,细菌在水凝胶中仍然可以保持活性,并可将氧化石墨烯(GO)还原为还原氧化石墨烯(rGO)(图3)。具体来看,C1s XPS光谱显示,与GO对照样品相比,MR-1 rGO样品中C-C/C=C键的百分比显著增加(从27.6%增加到48.6%),而C-O/C=O键的百分比相应减少(从72.4%减少到51.5%),这表明含氧C键显著减少。拉曼光谱中D峰和G峰的强度比(ID/IG)与sp2共轭区域成反比,该比值从0.98增加到1.2,为GO的成功还原给予了有力证据;并且,强度比(ID/IG)在约3天时达到平台期,这意味着水凝胶中的GO已完全还原。此外,水凝胶中的GO对S. oneidensis MR-1的生长没有显著影响,在浓度范围为0.5 mg/mL至5 mg/mL的GO条件下,均未观察到抑菌圈的形成。在整个培养过程中,细菌的存活率保持在80%以上,充分表明其代谢活性得以保存。拉曼成像图案显示出GO还原在水凝胶中的均一性。
受锂离子电池制造技术启发,研究人员利用活体水凝胶作为生物阳级墨水,含有K₃[Fe(CN)₆]的海藻酸盐水凝胶作为阴极墨水,Nafion膜作为离子交换膜,制备出直径20毫米、高度3.2毫米的微型生物电池(图4)。该电池的发电源于水凝胶内细菌的代谢活动,在细菌生长10小时后,生物电池能够达到450毫伏的电压。该生物电池可以进行自充电,实现长达10次的自充电-放电循环。在整个循环中,细菌维持了超过70%的高存活率,在循环结束时存活率更是高达97%,这充分证明细菌在电池内部仍然保持着生长和代谢活动。生物电池的电压随着阴极中K₃[Fe(CN)₆]浓度的增加而升高。同样,细菌在陆续在运行100小时后,也保持了超过90%的高存活率。
另外,本项目开发的生物电池也可以作为赝电池进行充放电,在50个循环中都保持了99.5%以上的库伦效率,展现出极低的能量损失、卓越的稳定性能以及更长的使用寿命。该生物电池的比容量为0.4 mAh g⁻¹,最大功率密度约为8.31 µW cm⁻²,能量密度为0.008 Wh/L。尽管与传统的锂离子电池相比,生物电池的能量密度和功率输出较低,但它避免了使用关键原材料(如钴和锂)和环境有害成分(如锰、有机电解质和六氟磷酸盐),为可持续能源战略进行了技术储备。
本项目进一步探究了生物电池在神经刺激方面的应用(图5),以期在疾病治疗领域发挥重要作用。研究人员顺利获得添加电容器,实现了生物电池电能的可控收集和释放,进而能够精准控制刺激的输出电压和电流。在刺激坐骨神经并监测其神经信号和肌电信号的实验中,研究人员发现,随着刺激强度的增加,诱发的神经动作电位和肌内肌电信号的幅度逐渐增大。这种诱发电位的获取在电刺激干预和促进生物体的恢复和治疗方面具有重要应用价值。此外,研究人员将可控电刺激电路的输出端顺利获得电极连接到大鼠的迷走神经上,成功实现了对大鼠血压的调节。在刺激前,大鼠的血压保持在基线水平;对迷走神经施加电刺激后,大鼠血压表现出统计学上显著的降低(p<0.01)。这种干预方法与现有的超声干预等物理治疗方法具有相似的效果。停止刺激后,大鼠的血压由于其内在血压调节机制逐渐呈现上升趋势,接近基线水平。在刺激期间,收缩压、舒张压、脉压、心率和平均动脉压与刺激前水平相比,均出现了显著降低(p<0.01),这主要源于迷走神经对心血管功能的抑制作用。
研究利用活体水凝胶成功制备出微型便携式生物电池,顺利获得生物电池对神经刺激的调控,探索了其在疾病治疗领域的应用潜力。本项目阐明了3D限域微环境对微生物代谢活性与能量输出效率的协同调控规律,为生物电子装置的集成化和标准化开展奠定了理论和实践基础,不仅拓宽了材料合成生物学的领域前沿,未来可持续能源的开发与应用给予了创新性解决方案。
中国科研实验室深圳先进技术研究院合成生物学研究所钟超课题组副研究员王新宇为论文第一作者和共同通讯作者。中国科研实验室深圳先进技术研究院合成生物学研究所研究员钟超、先进集成技术研究所研究员刘志远,深圳大学物理与光电工程学院教授王任衡为该论文的共同通讯作者。中国科研实验室深圳先进技术研究院先进集成技术研究所刘志远课题组副研究员韩飞、高级工程师周小猛,深圳大学博士生肖哲为论文共同第一作者。德国开姆尼茨工业大学研究员朱旻棽也为本论文给予了宝贵意见。
该研究成果取得科技部合成生物学重点研发计划、国家自然科学基金、深圳市材料合成生物学重点实验室、深圳市自然科学基金重点项目、深圳合成生物学创新研究院等的资助。

文章上线截图

图1. 微型便携式生物电池创制和生物电刺激应用示意图

图2. 3-D打印活体水凝胶

图3. 活体水凝胶的性能表征

图4. 生物电池的制备和性能表征
图5. 生物电池用于神经刺激